Sử dụng Blender Free Addon để tạo mô hình 3D kiến trúc
Blender là một công cụ tuyệt vời để trực quan hóa kiến trúc nội thất và ngoại thất. Có rất nhiều công cụ hữu ích của bên thứ ba giúp tăng tốc hoặc hoàn thiện quy trình làm việc để tạo trực quan hóa như vậy.
Hôm nay, trong bài viết này, chúng ta hãy cùng tìm hiểu cách tạo mô hình kiến trúc 3D trong Blender với artirst B! Hãy bắt đầu thôi!
Tác giả sẽ sử dụng Floor plan làm tài liệu tham khảo. Trước hết, bạn cần mở Blender, xóa các đối tượng mặc định sau đó vào Top View, kéo vào Viewport, chọn nó và di chuyển nó.
Tiếp theo, bạn cần vào Thuộc tính dữ liệu đối tượng và phóng to nó ở đây:
Bây giờ chúng ta có thể kích hoạt Add-on cho mô hình Building Architecture 3D. Các bước thực hiện như sau: Vào Edit > Preferences > Addons > và tìm Archimesh. Đánh dấu vào ô để kích hoạt. Bây giờ bạn vào tab Create, và chúng ta có menu Archimesh.
Thêm tường cho phòng
Đầu tiên, chúng ta có thể xây tường và chúng ta có thể nhấp vào phòng để có tường và di chuyển nó. Chúng ta có thể tăng độ dày của tường và tăng chiều dài. Nếu chúng ta muốn thêm tường, chúng ta có thể tăng số lượng tường ở đây:
Chúng ta có thể làm tương tự với bức tường thứ hai và thứ ba. Sau đó là bức tường cuối cùng, chúng ta có thể đánh dấu vào ô Đóng tường (Close Walls). Chúng ta có thể có tùy chọn tạo ván chân tường, chúng ta có thể tăng chiều rộng và làm cho nó hiển thị.
Bước tiếp theo, chúng ta có thể xây tường bên trong. Bạn vào Top View, tạo không gian để thêm một bức tường mới, di chuyển nó xuống và xoay nó, nhấp vào Ctrl để bắt chặt, và tăng độ dày và chiều dài.
Trong 3D, có vấn đề nếu hai bề mặt ở cùng nhau, vì vậy chúng tôi đề xuất giảm chiều cao một chút. Giống như trước, chúng ta có thể tăng chiều rộng của ván chân tường rồi xây tường phòng tắm, nhấp vào phòng để thêm tất cả mới, di chuyển và xoay, và nhấp vào CTRL để chụp.
Thêm các cửa
Bây giờ, khi tất cả các bức tường đã được xây dựng, chúng ta có thể thêm các thành phần vào cảnh. Ví dụ, chúng ta có thể thêm Cửa, cửa sổ, tủ, v.v. như hình ảnh dưới đây:
Trong video này, tác giả sẽ hướng dẫn chúng ta cách thêm một cánh cửa. Vì vậy, bước này là nhấp vào Cửa và chọn nhóm cửa, và chúng ta có thể di chuyển cánh cửa. Bạn vào Top View > chuyển sang Chế độ X-ray, thêm Khung dây và di chuyển nó. Bây giờ chúng ta có thể chọn phân cấp và sao chép-dán.
Bây giờ chúng ta có thể thấy rằng hướng mở cửa ở bên phải, nhưng tay nắm ở bên trái, chúng ta có thể vào khung cửa và sử dụng phép xoay, nhập 180 độ để sửa hướng và di chuyển nó. Sau đó, chúng ta có thể sao chép bước này. Chúng ta có thể vào Khung cửa để điều chỉnh thợ, tăng chiều rộng khung và điều chỉnh chiều cao và độ dày. Bây giờ, tất cả các cánh cửa đã được xây dựng.
Thêm cửa sổ ray
Bây giờ chúng ta có thể thêm cửa sổ, chúng ta có tùy chọn thêm cửa sổ ray.
Nhấp vào Thêm > Chọn Nhóm cửa sổ để di chuyển nó. Bạn vào Chế độ xem trên cùng và điều chỉnh vị trí. Chúng ta có thể vào khung cửa sổ để tăng chiều rộng và chọn lại nhóm cửa sổ, di chuyển nó lên chiều cao một mét.
Di chuyển đến bức tường tiếp theo, bạn có thể đến khung cửa sổ và quay lại bảng điều khiển, xoay nó 180 độ và di chuyển nó xuống. Bạn làm tương tự với phòng tắm. Trong bảng điều khiển cửa sổ, chúng ta có thể chọn kích thước cửa sổ khác. Bây giờ tất cả các bức tường, cửa ra vào và cửa sổ đã được xây dựng.
Bạn có thể tạo một lỗ trên tường bằng cách vào Solid Mode > chọn tường > nhấp vào nút Autoholes.
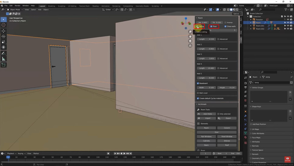
Chúng ta có tùy chọn thêm sàn và trần nhà. Bạn đến bức tường chính và đánh dấu vào ô để kích hoạt sàn và trần nhà.
Ngoài ra, chúng ta có thể hiển thị kích thước của nó. Bạn nhấp để hiển thị nó và chúng ta có thể điều chỉnh kích thước và khoảng cách của phép đo, chúng ta có thể ẩn nó và sau đó có thể thiết lập bản xem trước kết xuất. Ngoài ra có thể đóng bảng điều khiển này và thêm ánh sáng mặt trời.
Tạo bản xem trước bản vẽ mặt bằng tầng 3D
Bạn vào Front view, và R để xoay, chuyển sang Vycles và kiểm tra bản xem trước kết xuất. Chọn sunshine và vào object properties và chúng ta có thể tăng cường độ. Thực ra, có một số vấn đề nếu hai bề mặt ở cùng nhau. Black Edge này xuất phát từ ván chân tường nên chúng ta cần vào modifier để điều chỉnh, để tách bề mặt ra và tạo thành tất cả các bức tường.
Đó là cách tạo mô hình kiến trúc 3D từ floor flan! Hy vọng bài viết này sẽ hữu ích cho bạn trong việc tạo mô hình kiến trúc 3D.
iRender - Giải pháp tốt nhất cho kết xuất Blender
iRender tự hào là một trong những nhà cung cấp dịch vụ GPU tốt nhất trên thị trường. Bạn có thể tìm thấy rất nhiều gói server phù hợp cho dự án Blender của mình. iRender cung cấp từ 1/2/4/6/8 card RTX 4090 và 3090. Ngoài việc mang đến cấu hình mạnh mẽ, tất cả các máy chủ tại iRender còn được trang bị CPU AMD Ryzen™ Threadripper™ PRO 3955WX @ 3.9 – 4.2GHz hoặc AMD Ryzen™ Threadripper™ PRO 5975WX @ 3.6 – 4.5GHz, RAM 256GB, SSD NVMe lưu trữ 2TB. Cấu hình cao cấp cực kỳ phù hợp cho các dự án Blender phức tạp. Hiện tại chúng tôi đã Blender cài sẵn khi bạn tạo máy, nghĩa là bạn sẽ không mất thời gian cài đặt phần mềm.
Hãy xem sức mạnh của card RTX4090 hoạt động như thế nào khi kết xuất với các cảnh Blender qua các video dưới đây nhé:
Giá cả rất linh hoạt và phù hợp với các dự án Blender từ nhỏ đến lớn. Hơn nữa, iRender luôn có Team hỗ trợ trực tuyến 24/7 trên website để giúp bạn xử lý các vấn đề ngay lập tức.
Hiện tại chúng tôi đang có khuyến mãi siêu hời. Tặng 100% bonus cho giao dịch từ 1500$ và 50% bonus cho các giao dịch từ 575$. Đừng bỏ lỡ siêu ưu đãi hấp dẫn này.

Hãy tạo TÀI KHOẢN ngay bây giờ và thử sức mạnh kết xuất của card 4090 cho các dự án Blender của bạn. Để biết thêm thông tin, vui lòng liên hệ với chúng tôi theo địa chỉ email [email protected] hoặc mobile/ WhatsApp: +(84) 916017116, Skype: Lina iRender.
iRender – Happy Rendering!











