Cách thiết lập ánh sáng mặt trời Octane trong Cinema 4D để tạo cảnh chân thực
Để chiếu sáng toàn bộ không gian, điều quan trọng là phải sắp xếp căn phòng hợp lý và có đủ cửa sổ để ánh sáng tự nhiên lọt vào. Bạn có thể có được những hình dạng ánh sáng thực sự đẹp, sắc nét trên các vật thể bằng cách sử dụng ánh sáng mặt trời, giúp cải thiện độ chân thực của khung cảnh.
Trong bài viết hôm nay, chúng ta sẽ tìm hiểu cách thiết lập ánh sáng mặt trời Octane để đạt được giao diện sống động, chân thực nhất trong Cinema 4D.
Hãy cùng bắt đầu ngay nhé!
Đầu tiên, giả sử chúng ta muốn thiết lập một căn phòng. Chúng ta sẽ có tường phòng, cửa sổ và một số đồ vật nhỏ để làm mô hình. Bạn có thể thêm lỗ vào tường bằng công cụ Boolean. Công cụ này là một công cụ gốc đi kèm với phần mềm Cinema 4D. Tuy nhiên, nếu bạn muốn có được các cạnh bo tròn đẹp mắt thì bạn nên sử dụng plugin MeshBoolean. Nó làm cho toàn bộ quá trình chi tiết dễ dàng hơn rất nhiều.
Nguồn hình ảnh: Kasra Design
Vật liệu
Sự kết hợp vật liệu và ánh sáng thực tế là hai thành phần chính tạo nên diện mạo của chúng. Bạn càng dành nhiều thời gian để tinh chỉnh tài liệu của mình thì bạn sẽ nhận được kết quả tốt hơn. Ngay cả những vật liệu có độ chi tiết cao cũng sẽ không mang lại cho bạn kết xuất chân thực, có tổ chức tốt nếu ánh sáng của bạn không được thiết lập chính xác. Vì vậy, bạn nên xem xét cả hai yếu tố.
Chúng ta hãy xem một số tài liệu được đề cập trong ví dụ này. Một ví dụ là vật liệu lát sàn. Đi vào trình chỉnh sửa nút để xem chính xác những gì đang diễn ra. Bạn nên sử dụng trình chỉnh sửa nút thay vì bảng điều khiển thông thường vì việc điều chỉnh và tạo các vật liệu phức tạp sẽ dễ dàng hơn nhiều.
Nguồn hình ảnh: Kasra Design
Bạn có thể thêm độ nhám và bản đồ thông thường vào vật liệu. Với Photoshop, bạn có thể chuẩn bị cả hai điều này. Chọn Bộ lọc > 3D > Tạo bản đồ Bình thường & Bump (Chiều cao). Đây là một quá trình thực sự dễ dàng và bạn có thể sửa đổi nó cho đến khi kết quả đáp ứng được nhu cầu của bạn.
Nguồn hình ảnh: Kasra Design
Để che phủ các vật liệu sáng bóng, bạn sẽ cần một ít GGX BDRF. Nếu bạn chưa quen với vật liệu Octane, bạn có thể mất rất nhiều thời gian để làm quen với chúng. Universal có thể coi là vật liệu mang lại kết quả tốt nhất cho các vật liệu sáng bóng như bạc, đồng, vàng,… Nó cũng dễ dàng sử dụng.
Nguồn hình ảnh: Kasra Design
Hãy kiểm tra chất liệu của da. Nó là một chất bóng được làm bằng BDRF Octane. Một bản đồ cơ bản với độ nhám thông thường và kết cấu đường dẫn. Ghế được làm bằng vật liệu này. Tiếp theo chúng ta cùng khám phá chất liệu thuỷ tinh. Nó được áp dụng cho các cửa sổ để cho phép ánh sáng mặt trời xuyên qua và tạo ra một khung cảnh chân thực. Bạn sẽ không đạt được hiệu ứng này nếu cửa sổ của bạn không có kính và ánh nắng chiếu thẳng vào không gian của bạn.
Octane và Specular BDRF được sử dụng để chế tạo vật liệu thủy tinh. Môi trường có một nút tán xạ được thêm vào, đồng thời các trường hấp thụ và tán xạ có hai nút màu RGB được thêm vào chúng.
Cài đặt ánh sáng mặt trời Octane
Chúng tôi đã đề cập đến hầu hết các tài liệu quan trọng để thiết lập ánh sáng. Tiếp theo chúng ta cần kiểm tra chỉ số Octane và đèn khu vực.
Nguồn hình ảnh: Kasra Design
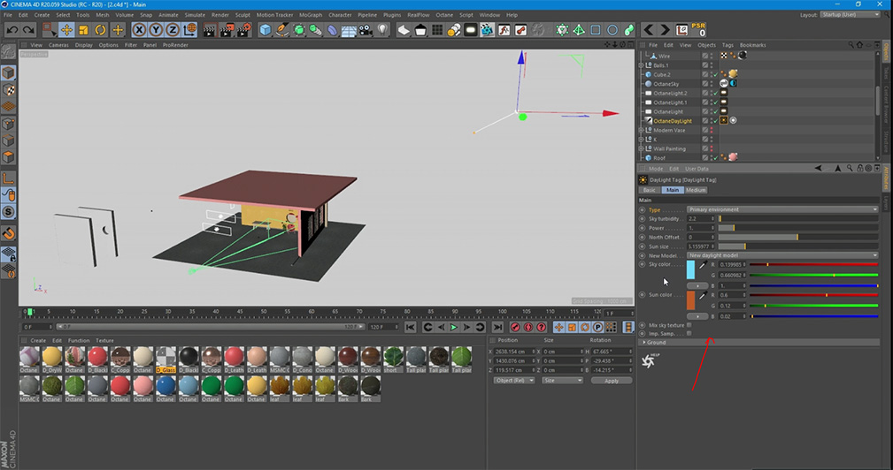
Bạn sẽ thấy hai thẻ được gắn vào đèn mặt trời khi tạo nó. Để có được kết quả mong muốn, bạn phải điều chỉnh các thẻ này. Đảm bảo rằng môi trường chính được chọn cho mỗi loại. Bạn nên cài đặt mặc định cho độ đục của bầu trời thành 2.2. Việc tăng độ đục sẽ làm cho hình ảnh có vẻ như sương mù. Bạn có thể thay đổi độ sáng của đèn bằng thanh trượt Nguồn. Điều này có thể có tác động đến độ tương phản và mức độ phơi sáng tổng thể của kết xuất.
Bạn có thể thay đổi hướng của cảnh sang hướng Bắc bằng cách sử dụng offset hướng Bắc. Kích thước mặt trời quyết định bán kính của mặt trời.
Bạn phải đảm bảo máy ảnh của bạn có gắn thẻ Octane. Bấm vào nó và bạn sẽ nhận được một loạt các tùy chọn. Nếu muốn có độ sâu trường ảnh cụ thể, bạn có thể xóa dấu kiểm trên Tự động lấy nét và tăng tỷ lệ khung hình. Đây là cách nó thay đổi độ sâu trường ảnh trong cảnh của bạn.
Cài đặt kết xuất Octane
Cuối cùng nhưng không kém phần quan trọng, cài đặt Octane cũng cực kỳ quan trọng đối với dự án kết xuất của bạn. Trong ví dụ dưới đây, tác giả đặt chỉ số mẫu khá thấp. Bạn có thể lên tới 3000 và tăng độ sâu khuếch tán và độ sâu gương để có được giao diện đẹp hơn nhưng sẽ mất thời gian kết xuất.
Nguồn hình ảnh: Kasra Design
Tính năng khử nhiễu
Đừng quên sử dụng công cụ Denoiser tuyệt vời đi kèm với phiên bản Octane mới nhất. Trong tab Camera Imager, có tab Denoiser.
Nguồn hình ảnh: Kasra Design
iRender - Dịch vụ Render Farm tốt nhất dành cho Cinema 4D và Octane
iRender cung cấp dịch vụ cho thuê máy tính từ xa bằng cách cung cấp cấu hình linh hoạt từ 1, 2, 4, 6 và 8 card GPU. Tất cả các máy chủ đều được trang bị card RTX 4090 và RTX 3090 hàng đầu trên thị trường. Được xây dựng với CPU mạnh mẽ (AMD Ryzen™ Threadripper™ PRO 3955WX @ 3.9 – 4.2 GHz và AMD Ryzen™ Threadripper™ PRO 5975WX @ 3,6 – 4,5GHz), RAM 256GB và bộ lưu trữ SSD NVMe 2TB, máy chủ của chúng tôi có thể xử lý ngay cả những cảnh đòi hỏi khắt khe nhất trong dự án 3D của bạn.
Các bạn có thể sử dụng Cinema 4D hoặc bất kỳ phần mềm nào thuộc phiên bản nào trên máy của chúng tôi. Đối với người dùng Windows, chúng tôi khuyên bạn nên sử dụng app iRender GPU, app này tích hợp tất cả quy trình làm việc, bạn không cần phải truy cập trang web của chúng tôi mà vẫn có thể chuyển dữ liệu, nạp tiền tài khoản và truy cập vào máy thông qua ứng dụng.
Bạn có thể xem video test tốc độ render của Cinema 4D và Octane trên gói 6 card 4090:
Với những ưu điểm trên cùng gói cấu hình máy mà iRender vừa ra mắt, chúng tôi tin rằng người dùng sẽ có thời gian render thoải mái, nhanh chóng và hiệu quả nhất.
TẠO TÀI KHOẢN ngay bây giờ để trải nghiệm dịch vụ của chúng tôi và nhận 100% bonus cho lần nạp tiền đầu tiên trong vòng 24h kể từ lúc đăng ký tài khoản. Nếu bạn có bất kỳ ý kiến đóng góp nào về bài viết của chúng tôi, vui lòng liên hệ với chúng tôi theo địa chỉ [email protected] hoặc Whatsapp: +(84) 916017116.
iRender – Happy Rendering!










