Cách thêm kết cấu vào trong Blender
Blender là một bộ phần mềm tạo 3D mã nguồn mở và miễn phí. Với Blender, bạn có thể tạo trực quan 3D như ảnh tĩnh, hoạt ảnh 3D, ảnh VFX và chỉnh sửa video. Nó rất phù hợp với các cá nhân và studio nhỏ, những người được hưởng lợi từ quy trình phát triển đáp ứng và hợp nhất của nó. Là một ứng dụng đa nền tảng, Blender chạy trên hệ điều hành Linux, macOS cũng như Windows. Blender có nhiều loại công cụ làm cho nó phù hợp với hầu hết mọi loại hình sản xuất phương tiện truyền thông. Mọi người và các hãng phim trên khắp thế giới sử dụng nó cho các dự án sở thích, quảng cáo và phim truyện. Vì vậy, trong Blog ngày hôm nay, chúng ta sẽ tìm hiểu cách thêm kết cấu trong Blender.
Kết cấu là gì?
Các kết cấu có trong điện ảnh kỹ thuật số có thể được sử dụng theo nhiều cách khác nhau. Một số nghệ sĩ sẽ sử dụng các kết cấu thu hút sự chú ý trong khi những người khác thích những họa tiết tinh tế. Tuy nhiên, có một số kết cấu đặc sắc và hữu ích mà chúng ta cần có đó là:
Kết cấu giấy luôn là một loại kết cấu cơ bản tốt, vì chúng mang lại cho bản vẽ của bạn cảm giác truyền thống hơn. Suy nghĩ về tất cả sự đa dạng; giấy tái chế, giấy có kết cấu màu nước, bề mặt canvas,… Gỗ và lá cây là một loại kết cấu cơ bản tốt khác mà bạn có thể cần. Mây, bầu trời đêm/ngày, sao và sương mù. Bạn không bao giờ biết khi nào nó có thể trở nên hữu ích. Ví dụ, các bóng nước thực sự tuyệt vời để tạo ra các họa tiết nền và dưới nước! Hoa văn luôn luôn tốt khi có sẵn một bộ sưu tập các mẫu quần áo và như vậy, bạn sẽ tiết kiệm được rất nhiều thời gian. Đối với những người có thể không quen thuộc với thuật ngữ “kết cấu” trong thế giới điện ảnh kỹ thuật số, nó chỉ đơn giản là đề cập đến bề mặt của một vật thể trông như thế nào. Hãy cẩn thận với việc nhầm lẫn kết cấu với “material – vật liệu”, một thuật ngữ phổ biến khác được sử dụng trong Blender khi nói về vẻ ngoài của một vật thể.
Trước khi áp dụng bất kỳ họa tiết nào, chúng ta cần có hai thứ: đầu tiên là tệp họa tiết được lưu trên máy tính của bạn và sẵn sàng sử dụng đối với đối tượng mà bạn sẽ áp dụng họa tiết. Bất kỳ hình ảnh nào được lưu ở định dạng mà Blender hỗ trợ đều có giá trị sử dụng làm kết cấu. Để bắt đầu, có những trang web cung cấp nhiều loại kết cấu cho bạn sử dụng miễn phí. Bây giờ, chúng ta hãy bắt đầu tìm hiểu sâu nhé!
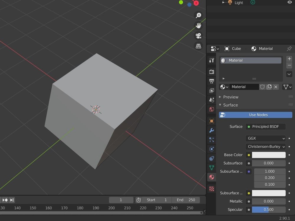
Bước 1: Tạo vật liệu mới
Để áp dụng một kết cấu cho đối tượng, trước tiên chúng ta cần gán một vật liệu cho nó. Để làm như vậy, bạn hãy làm theo các bước dưới đây:
- Chọn khối lập phương mặc định bằng cách nhấp chuột trái và chuyển đến tab “Vật liệu” (được hiển thị dưới dạng biểu tượng hình cầu) nằm ở dưới cùng bên phải của giao diện người dùng (UI).
- Nhấp vào “Mới” và đổi tên tài liệu mới thành bất kỳ thứ gì bạn muốn.
- Sau khi bạn đã chỉ định và đổi tên vật liệu, đã đến lúc nhập kết cấu.
Bước 2: Nhập kết cấu hình ảnh
Với hình khối và kết cấu của bạn đã sẵn sàng, bạn có thể áp dụng kết cấu hình ảnh cho hình khối mặc định bằng các bước sau:
- Trong tab “Vật liệu”, bên dưới phần “Bề mặt”, hãy tìm kiếm “Màu cơ bản” và nhấp vào chấm nhỏ màu vàng ở bên trái.
- Từ nhiều tùy chọn mới được hiển thị, hãy nhấp vào “Kết cấu hình ảnh”.
- Nhấp vào “Mở”. (Lưu ý rằng bạn cũng có thể tạo một kết cấu từ đầu trong Blender bằng cách nhấp vào “Mới”.)
- Một trình khám phá tệp trong Blender nên đã được mở. Tìm tệp kết cấu bạn muốn sử dụng và nhập.
Sau khi nhập tệp kết cấu, bạn có thể nhận thấy rằng hình khối mặc định vẫn trông giống nhau. Để thay đổi cách khối lập phương được hiển thị trong cảnh, chúng ta cần bật chế độ xem kết cấu trên khung nhìn.
Nhấp vào một trong bốn hình cầu nằm ở trên cùng bên phải của chế độ xem. (Điều này thay đổi cách nó hiển thị cảnh). Chọn “Look Dev” hoặc “Rendered” để có thể xem kết cấu.
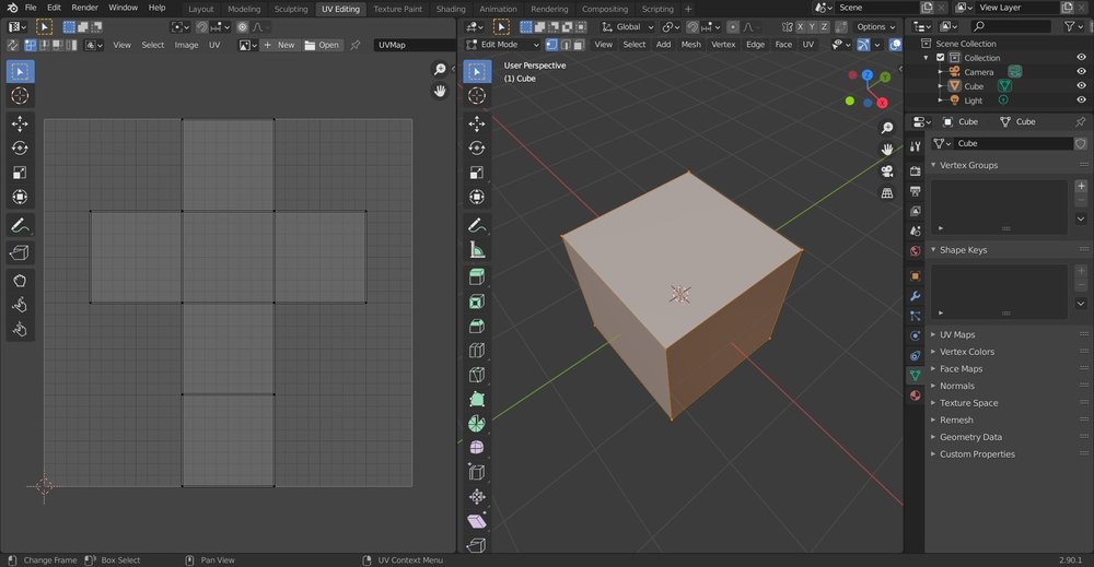
Bước 3: Giải nén vật thể
Nếu bạn muốn kiểm soát được sự xuất hiện của kết cấu, bạn có thể cho Blender biết chính xác cách ánh xạ kết cấu với các mặt của đối tượng. Điều này cũng sẽ xảy ra trong trường hợp kết cấu không hiển thị trên đối tượng ngay cả sau khi thiết lập chế độ xem để hiển thị hoặc hiển thị kết cấu. Để làm điều này, trước tiên bạn sẽ phải mở đồ vật của mình. Giải nén thực chất là quá trình biến bề mặt của vật thể 3D thành mặt phẳng 2D. Có nhiều cách để mở kết cấu.
Chỉnh sửa UV là cách đơn giản và dễ dàng nhất để xem đối tượng của bạn chưa được giải nén hay chưa. Bạn có thể chọn điều hướng đến thanh trên cùng và chọn “Chỉnh sửa UV”. Chế độ xem của bạn sẽ tự động chuyển sang các ngăn kép, với đối tượng không được bao bọc ở một bên và đối tượng ở “Chế độ chỉnh sửa” ở bên kia.
Giải nén là cách nhanh thứ hai để mở một vật thể. Bạn sẽ thay đổi chế độ xem thành “Chế độ chỉnh sửa”, chọn đối tượng và nhấn ‘U’ trên bàn phím. Và sau đó bạn chọn “Unwrap”, đây sẽ là tùy chọn đầu tiên xuất hiện. Mặc dù quy trình này có thể hoạt động đối với các đối tượng đơn giản, nhưng nó không hiệu quả đối với những đối tượng phức tạp hơn.
Blender’s Smart UV là một trong những lựa chọn tốt nhất cho các mô hình có bề mặt phức tạp hơn. Chương trình sẽ cố gắng hết sức để vẽ tất cả các bề mặt theo cách hiệu quả nhất có thể. Tuy nhiên, có thể cần một số thao tác thủ công trên UV của đối tượng để có kết quả tối ưu. Bạn chọn đối tượng, vào “Chế độ chỉnh sửa” và nhấn ‘U’. Và sau đó chọn “Smart UV Project”. Bạn sẽ thấy các nút hình ảnh kết cấu được gắn với “Màu cơ bản” và từ đó, bạn có thể thêm các nút ánh xạ và bất kỳ nút nào khác mà bạn có thể muốn thêm vào thiết lập.
Bước 4: Chỉnh sửa kết cấu và hoàn thiện
Thông thường, kết cấu có thể không hiển thị trên đối tượng một cách hoàn hảo, đặc biệt nếu nó không được tạo riêng cho đối tượng. Để khắc phục điều này chúng ta có thể làm như sau:
- Đảm bảo rằng đối tượng được chọn và đang ở “Chế độ chỉnh sửa”.
- Ở trên cùng bên trái, nhấp vào hộp loại trình chỉnh sửa và chuyển đến “Trình chỉnh sửa UV”.
- Chọn các phần của đối tượng chưa được bao bọc mà bạn muốn di chuyển và nhấn ‘G’ trên bàn phím để di chuyển chúng, ‘S’ để chia tỷ lệ, v.v.
Cuối cùng, bạn cũng có thể chỉnh sửa kết cấu thông qua trình chỉnh sửa nút. Vào “Shader Editor”, đảm bảo rằng đối tượng và vật liệu chứa kết cấu đã được chọn. Bạn sẽ thấy nút hình ảnh kết cấu được gắn với “màu cơ bản”. Từ đó, bạn có thể thêm và điều chỉnh các nút ánh xạ theo ý muốn.
Dịch vụ Cloud Rendering tốt nhất cho Blender
iRender là Dịch vụ Cloud Rendering tăng tốc GPU để kết xuất đa GPU với các node kết xuất mạnh mẽ: 2/4/6x RTX 3090/3080/2080Ti, cung cấp hiệu suất tính toán cao trên mô hình IaaS (Cơ sở hạ tầng như một dịch vụ). Người dùng Blender có thể dễ dàng chọn cấu hình máy từ yêu cầu hệ thống được đề xuất đến các tùy chọn high-end, phù hợp với mọi nhu cầu dự án của bạn và sẽ tăng tốc quá trình kết xuất của bạn nhiều lần.
Cấu hình phần cứng high-end:
- 1/2/4/6x RTX 3090/3080/2080Ti. Đặc biệt, NVIDIA RTX 3090 – card đồ họa mạnh mẽ nhất hiện nay.
- Dung lượng vRAM 10/24 GB, phù hợp với những hình ảnh và cảnh nặng nhất. NVLink/SLI cho nhu cầu vRAM lớn hơn.
- Dung lượng RAM 128/256 GB.
- Ổ cứng (NVMe SSD): 512GB/1TB.
- CPU: Intel Xeon W-2245 hoặc AMD Ryzen Threadripper Pro 3955WX với tốc độ xung nhịp cao 3.90GHz.
- Thật đáng kinh ngạc, iRender hỗ trợ NVLink (Yêu cầu) giúp bạn tăng dung lượng VRAM lên 48GB. Đây là công nghệ do Nvidia và IBM đồng phát triển với mục đích mở rộng băng thông dữ liệu giữa GPU và CPU nhanh hơn từ 5 đến 12 lần so với giao tiếp PCI Express.
Hãy cùng iRender test tốc độ của Blender với các gói multi-GPU của chúng tôi nhé:
- Giá cả hợp lý
iRender cung cấp cấu hình cao cấp với mức giá hợp lý. Bạn có thể thấy rằng gói của iRender luôn có giá rẻ hơn nhiều so với các gói của các trang trại kết xuất khác (về tỷ lệ hiệu suất / giá cả). Hơn nữa, khách hàng của iRender sẽ được hưởng nhiều chương trình khuyến mãi và chiết khấu hấp dẫn. Ví dụ: tháng 11 này, chúng tôi đưa ra chương trình khuyến mãi cho người dùng mới và giảm giá cho nhiều máy chủ, người dùng sẽ tận dụng những điều này để tăng cấp cho kết xuất của họ. Ngoài ra khách hàng còn có thể tiết kiệm lên đến 30% khi thuê theo ngày/ tuần/ tháng.
ƯU ĐÃI ĐẶC BIỆT cho tháng 11 này: Nhận 50% BONUS cho khách hàng đăng ký lần đầu tiên và nạp tiền trong vòng 24h.
Nếu bạn có bất kỳ câu hỏi nào, vui lòng liên hệ với chúng tôi qua Whatsapp/ Zalo: + (84) 916017116. Đăng ký TÀI KHOẢN ngay hôm nay và nhận COUPON MIỄN PHÍ để trải nghiệm dịch vụ của chúng tôi. Hoặc liên hệ với chúng tôi qua WhatsApp: + (84) 916017116 để được tư vấn và hỗ trợ.
Chúc bạn đọc một ngày tốt lành!
Nguồn: all3dp.com
 
					















