Cách add texture trong Blender
Những người mới bắt đầu sử dụng Blender thường sử dụng thuật ngữ “material” và “texture” đan xen. Cả hai đều thay đổi hình thức bên ngoài của một đối tượng. Tuy nhiên, về mặt kỹ thuật, texture chỉ là hình ảnh hoặc mẫu, trong khi materials là tập hợp thông tin xác định màu sắc, độ bóng, độ trong suốt và độ lồi lõm của đối tượng.
Mô hình kết cấu có nhiều ứng dụng. Cho dù đó là hoạt hình 3D, trò chơi điện tử 3D hay hiệu ứng hình ảnh 3D, học cách tạo họa tiết cho mô hình của bạn là một kỹ năng cần thiết cho các nghệ sĩ 3D. Trong bài viết này, iRender sẽ cũng bạn tìm hiểu cách add texture trong Blender và giới thiệu một số tính năng mới nhất của Blender 3.0.
1. Tạo một material mới
Bạn có thể add texture trong Blender và chỉnh sửa các thuộc tính của vật liệu trong Properties editor hoặc thông qua Shader Editor Hiện tại, chúng tôi sẽ chỉnh sửa các thuộc tính vật liệu mặc định bằng trình Properties editor.
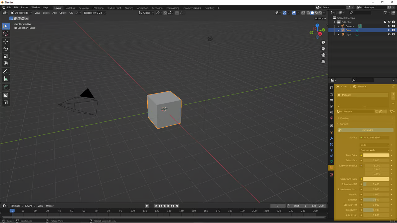
- Đảm bảo khối mặc định đã được chọn; nó phải có đường viền màu vàng. Nếu khối không có đường viền, nhấp chuột trái vào khối để chọn.
- Chuyển đến Properties editor ở dưới cùng bên phải của màn hình Blender và chọn Material Properties.
- Đổi tên vật liệu bằng cách nhấp đúp vào “Materials” và nhập tên mô tả.
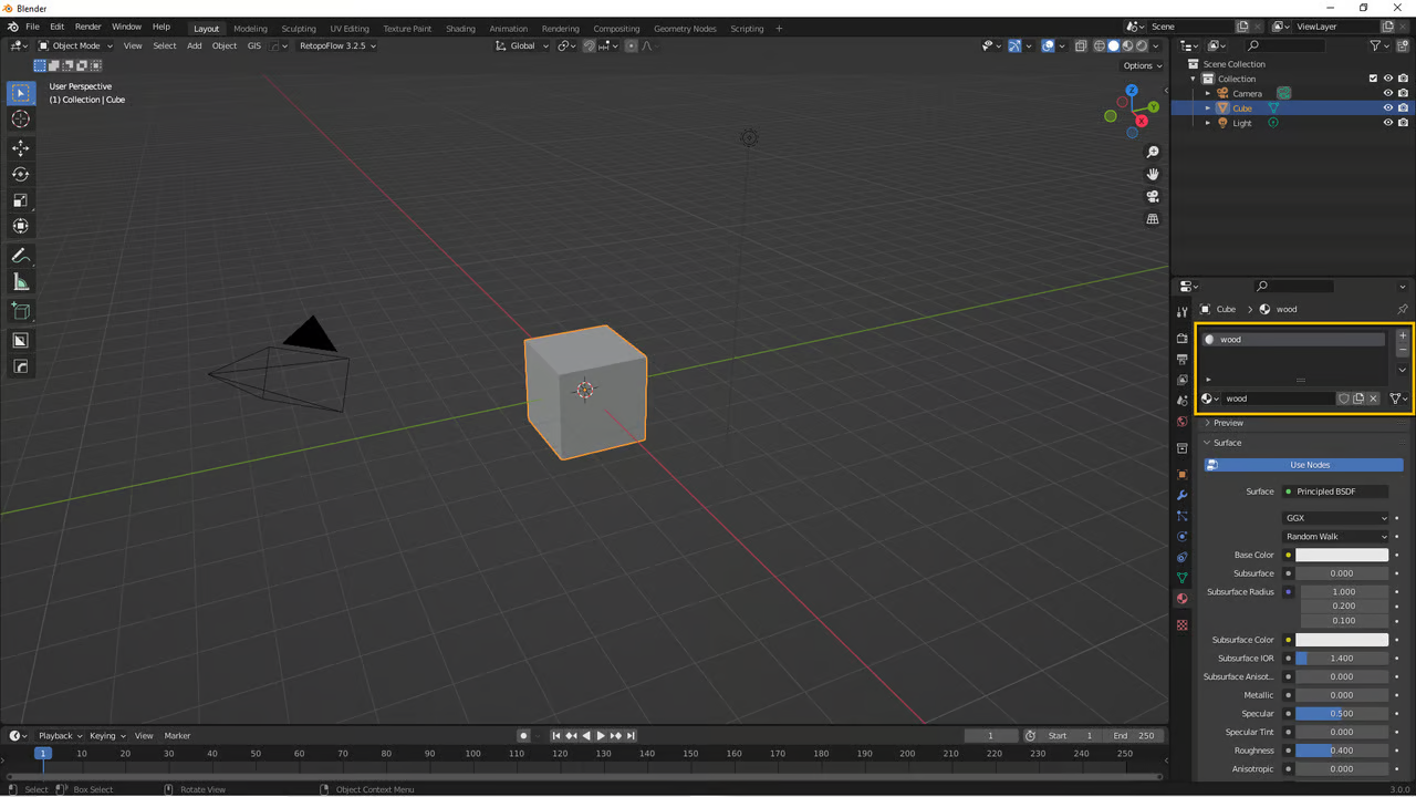
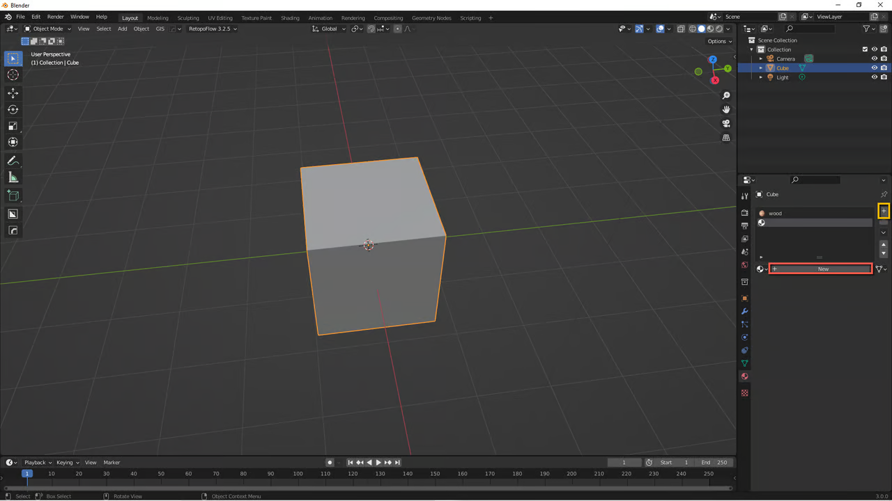
- Nhấp vào nút Plus (được viền màu vàng trong ảnh chụp màn hình bên dưới) để thêm khe vật liệu mới. Bạn sẽ thấy một biểu tượng vật liệu mới không có tên trong Material Panel.
- Nhấp vào nút “New” (được tô màu đỏ trong ảnh chụp màn hình ở trên) để thêm tài liệu mới. Bạn sẽ thấy một vật liệu mới có tên là “Material.001”.
- Đặt tên mô tả khác cho vật liệu mới (ví dụ: “fabric”).
2. Import mage texture
Để sử dụng image texture trong Blender, trước tiên bạn phải tải hình ảnh. Có khá nhiều trang web mà bạn có thể tìm thấy texture, bạn có thể tham khảo một số trang web dưới đây:
Polyhaven là một tài nguyên cho các kết cấu miễn phí bên cạnh các nội dung miễn phí khác.
Unsplash là một nguồn cung cấp các bức ảnh chất lượng cao miễn phí.
/r/blender trên Reddit chứa các liên kết đến các gói kết cấu miễn phí do người dùng đăng.
Import qua Material Properties
Với các họa tiết đã được lưu, đã đến lúc nhập chúng vào Blender. Chúng tôi sẽ nhập kết cấu hình ảnh bằng Material Properties của Properties editor như sau:
- Trong Material Properties, nhấp vào mũi tên bên cạnh “Surface” để mở phần này và tìm Base Color
- Nhấp vào dấu chấm màu vàng ngay bên phải của Base Color.
- Click vào “Image Texture”.
- Nhấp vào “Open” để mở trình Blender file explorer.
- Tìm kết cấu hình ảnh của bạn (ví dụ: hình ảnh kết cấu gỗ từ Unsplash) trong trình khám phá tệp, sau đó nhấp vào “Mở hình ảnh”.
Bạn sẽ không thấy ngay bất kỳ thay đổi nào đối với đối tượng của mình. Để xem các thay đổi, bạn sẽ phải thay đổi cài đặt trong cài đặt Bóng của Chế độ xem ở góc trên bên phải của Chế độ xem 3D.
Node Control
Chúng ta đã thêm thành công họa tiết hình ảnh vào các vật liệu mới được tạo bằng cách sử dụng các công cụ trong Material Properties. Với Shader editor, giờ đây chúng ta có cơ hội kiểm soát tốt hơn các tài liệu chỉnh sửa.
Trong khi Material Properties chỉ cung cấp cho chúng ta cái nhìn tổng quan về cây nút của vật liệu thì Shader editor giúp chúng ta hình dung được mối quan hệ giữa các nút. Khả năng xem luồng từ nút này sang nút khác giúp dễ dàng xem khía cạnh nào của hệ thống tổng thể (trong trường hợp này là material) mà chúng tôi đang thay đổi.
Importing qua Shader Editor
Chúng tôi sẽ sử dụng trình chỉnh sửa Shader (được đánh dấu trong ảnh chụp màn hình ở trên) để thêm họa tiết hình ảnh vào vật liệu “vải” bằng các bước sau:
- Nhấp vào nút “Shading” trên Topbar
- Nhấp vào vật liệu thứ hai trong Material Panel
Trong Shader Editor, bạn sẽ thấy tên bên cạnh biểu tượng vật liệu khớp với tên của vật liệu thứ hai.
- Trong trình chỉnh sửa Shader, hãy nhấp vào “Thêm” trên tiêu đề hoặc sử dụng phím tắt “Shift + A”.
- Di chuột qua “Hoạ tiết”, sau đó chọn “Kết cấu hình ảnh” như bạn thấy trong ảnh chụp màn hình ở trên.
- Thả nút Kết cấu Hình ảnh trong trình chỉnh sửa Shader.
3. Unwrap một vật thể
Các họa tiết hình ảnh bây giờ đã được áp dụng cho đối tượng, nhưng nếu chúng ta muốn ánh xạ chúng lên đối tượng theo một cách nhất định thì sao? Đây là lúc cần đến tính năng chỉnh sửa UV. Bạn có thể chỉnh sửa UV của đối tượng trong không gian làm việc Chỉnh sửa UV sau khi mở gói.
Mở gói một đối tượng là quá trình lấy dạng 3D và chuyển đổi nó thành hình dạng 2D. Để có được tia UV tốt, đồng đều, không chồng chéo, bạn có thể làm theo các bước sau:
- Click vào nút ‘UV Editing’ trên Topbar (được viền màu vàng trong ảnh chụp màn hình ở trên).
- Di chuột qua 3D Viewport và nhấn phím Tab để chuyển sang chế độ Chỉnh sửa.
- Nhấn phím ‘2’ ở hàng trên cùng của bàn phím, không phải trên bàn phím số. Điều này cho phép chúng ta chọn các cạnh.
- Chọn các cạnh mà bạn muốn tạo thành đường nối nơi hình dạng 2D của đối tượng được tách ra. Đường may phải được đặt ở khu vực không thể nhìn thấy được bằng phần còn lại của mô hình vì một số họa tiết có thể nhìn thấy đường nối.
- Nhấp chuột phải vào 3D Viewport và nhấp vào “Mark Seam”.
4. Final touches
Với kết cấu hình ảnh chính xác ở nơi bạn muốn, đã đến lúc render khối kết cấu của bạn . Kết xuất cho chúng ta thấy đối tượng có kết cấu cuối cùng sẽ trông như thế nào. Để kết xuất, trước tiên bạn nên chọn một công cụ kết xuất phù hợp.
Blender 3.0 cung cấp ba tùy chọn: Eevee, Workbench và Cycles (được viền màu vàng trong ảnh chụp màn hình ở trên). Công cụ Workbench là phần còn lại của công cụ kết xuất Blender ban đầu và không được khuyến nghị cho các kết xuất cuối cùng. Điều đó khiến bạn có Eevee hoặc Cycles. Một vài điểm khác biệt chính bao gồm:
- Eevee nhanh hơn
- Cycles cho phép hình ảnh chân thực hơn.
- Eevee cần điều chỉnh độ trong suốt và bóng để hiển thị chính xác.
Trên đây là những cách add texture trong Blender, hy vọng sẽ giúp ích cho bạn có được kết quả render hoàn hảo nhất.
iRender - Dịch vụ kết xuất đám mây phù hợp nhất cho Blender
Chúng tôi cung cấp các máy chủ (server) cấu hình cao giúp tăng tốc kết xuất GPU. Sử dụng dịch vụ của chúng tôi, bạn có toàn quyền kiểm soát server. Do đó, bạn có thể tùy ý cài đặt bất cứ phần mềm nào để thiết lập môi trường làm việc riêng. iRender cung cấp các các server đơn và đa GPU với dòng card đồ họa Nvidia Geforce RTX 3090 và RTX 4090 mạnh mẽ nhất thị trường. Ngoài ra, bạn có thể chuyển đổi qua lại giữa các gói cấu hình máy và chạy nhiều server cùng lúc để tăng tốc mà không cần phải cài lại phần mềm.
Nếu bạn là một tín đồ của Blender và luôn muốn sử dụng những cải tiến mới nhất của phần mềm này, nhưng cấu hình máy tính của bạn còn hạn chế, thì iRender sẽ mang đến cho bạn giải pháp để giải quyết triệt để vấn đề đó. iRender cung cấp nhiều gói server đơn và đa GPU RTX 3090 và RTX 4090 mạnh mẽ, chắc chắn sẽ đẩy nhanh tốc độ render cho Blender.
Dưới đây là 2 video test tốc độ của Blender :
Nếu bạn có bất kỳ vấn đề hoặc câu hỏi nào, đừng ngần ngại liên hệ với nhóm hỗ trợ 24/7. Chúng tôi luôn sẵn lòng trợ giúp bạn với giải đáp mọi thắc mắc.
Trong tháng 8 này, iRender đang có chương trình ƯU ĐÃI ĐẶC BIỆT dành riêng cho bạn: Tặng 100% bonus cho khách hàng đăng ký tài khoản và nạp tiền trong vòng 24h sau khi đăng ký (đối với sinh viên, tặng 50% bonus cho mỗi lần nạp tiền).
Đăng ký tài khoản ngay hôm nay để trải nghiệm dịch vụ của chúng tôi. Hoặc liên hệ với chúng tôi qua Zalo: 0912075500 để được tư vấn và hỗ trợ miễn phí.
iRender – Luôn đồng hành cùng bạn!
Nguồn tham khảo: https://all3dp.com












