Gợi ý cấu hình tốt nhất cho kết xuất Octane trong Blender cùng iRender
Blender là một phần mềm 3D mã nguồn mở mang lại kết quả vô cùng ấn tượng. Ngoài ra, Blender còn được ứng dụng rộng rãi trong hầu hết các lĩnh vực dựng hình như sản xuất hoạt hình 3D, kỹ xảo điện ảnh. Với khả năng sáng tạo mạnh mẽ, Blender còn có khả năng sắp xếp các hình ảnh động, điều chỉnh ánh sáng và kết hợp với nhiều phần mềm 3D khác.
Blender là phần mềm có thể tận dụng sức mạnh của nhiều GPU cùng lúc. Ba trình kết xuất linh hoạt phổ biến của Blender là Eevee, Cycles và Workbench. Mỗi trình kết xuất này sẽ có những ưu và nhược điểm khác nhau. Ngoài ra còn có một số trình kết xuất có sẵn dưới dạng tiện ích bổ sung bao gồm RenderMan, V-Ray, Omniverse và Redshift. Và, một trình kết xuất thứ 3 không kém phần quan trọng đó là trình kết xuất Octane.
Trong bài viết hôm nay hãy cùng iRender tìm hiểu gợi ý cấu hình tốt nhất cho kết xuất Octane trong Blender nhé!
Trình kết xuất Octane cho Blender
Octane Renderer (Image source: Britelite Immersive)
Đặc điểm
OTOY cung cấp phiên bản Blender được sửa đổi đặc biệt, hỗ trợ render với Octane. Chỉ phiên bản “Blender Octane Edition” mới hỗ trợ kết xuất với Octane. Octane sử dụng các cạc đồ họa trong máy tính của bạn, giúp kết xuất cực kỳ nhanh chóng. Thay vì bị giới hạn trong một cấu trúc công việc được chia thành nhiều phần (tạo, kết xuất, quan sát, chỉnh sửa khi cần, kết xuất lại, v.v.). Cửa sổ Live Viewer trong Octane cho phép bạn xem các bản cập nhật khi bạn thực hiện chúng và nhận phản hồi ngay lập tức. Có thể thấy tính năng này khá giống với Real-time trong Eevee. Quá trình sáng tạo diễn ra tự nhiên và trôi chảy hơn khi các sửa đổi được theo dõi trong thời gian thực. Octane cung cấp một cái nhìn cực kỳ nhanh và có độ bóng cao.
Bằng cách tận dụng khả năng sử dụng GPU, Octane có thể tạo ra hình ảnh chất lượng cuối cùng nhanh hơn từ 10 đến 50 lần so với các phần mềm khác dựa trên CPU.
Giá cả
OctaneRender® là trình kết xuất trả phí.
- Đăng ký hàng tháng: 23,95 € / tháng (Thanh toán hàng tháng)
- Đăng ký hàng năm: 19,99 € / tháng (Thanh toán hàng năm)
Cách cài đặt trình kết xuất Octane cho Blender
Bước 1: Bạn vào phần Tải xuống, sau đó tải xuống cả OctaneServer và trình cài đặt Blender Octane Edtion phù hợp, cài đặt OctaneServer trước, sau đó cài đặt Blender Octane Edition.
Bước 2: Sau đó, bạn mở ứng dụng Blender Octane Edition và bạn sẽ thấy một Cảnh mặc định như hình bên dưới.
Image Source: Otoy
Bước 3: Trong Blender, bạn chọn Edit > Preferences…, và trong giao diện Blender Preferences, tìm OctaneRender Engine trong tab Add-ons. Nếu nó chưa được đánh dấu tích, hãy đánh dấu vào hộp kiểm cho tùy chọn OctaneRender.
Image Source: Otoy
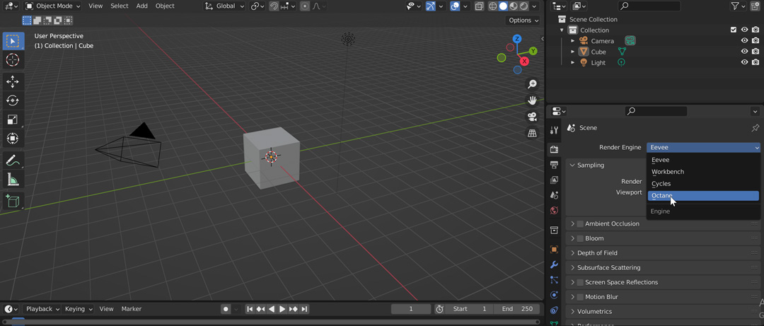
Bước 4: Trong bảng Thuộc tính kết xuất, đảm bảo Công cụ kết xuất được chuyển thành “Octane”.
Image Source: Otoy
Bây giờ bạn đã cài đặt thành công OctaneRender cho Blender.
Yêu cầu và gợi ý hệ thống phần cứng cho kết xuất Octane trong Blender
Trình kết xuất Octane hỗ trợ tất cả các nền tảng chính:
- Windows 7 trở lên (64-bit)
- Linux (64-bit)
- MacOS 10.13.6 High Sierra (LƯU Ý: 10.14 Mojave và 10.15 Catalina không hỗ trợ NVIDIA CUDA)
Tuy nhiên, nếu bạn muốn Octane trong Blender mang lại chất lượng và tốc độ tốt nhất thì máy tính của bạn cần phải đủ mạnh. Bạn có thể tham khảo các yêu cầu hệ thống dành cho Octane trong Blender dưới đây:
1. CPU (Processor)
Với OctaneRender, CPU không trực tiếp đóng vai trò dựng hình hay kết xuất cảnh. Tuy nhiên, theo Otoy, CPU có giúp tăng tốc một số phần của quá trình dựng hình, chẳng hạn như chuẩn bị bối cảnh. Do đó, bạn cũng cần chuẩn bị một CPU mạnh để có thể xử lý các phần cảnh phức tạp để quá trình dựng hình diễn ra nhanh hơn. Dưới đây là một vài gợi ý:
- AMD Ryzen 7 7700X 8 core: đây là một trong những CPU có tốc độ xung nhịp cao nhất hiện có và hoạt động rất tốt trong cả OctaneRender và Blender. Nó có đủ làn PCI-Express để hỗ trợ thẻ video kép, cùng với các thiết bị phần cứng tiêu chuẩn khác (ổ NVMe, v.v.).
- AMD Threadripper PRO 3955WX 16 Core: ADM Threadripper PRO 3955WX được kết hợp với bo mạch chủ bên phải, nó cho phép tối đa 4 card đồ họa AMD Radeon hoặc NVIDIA RTX.
Tại iRender, chúng tôi đã trang bị số lượng lõi cao trong CPU như CPU AMD Ryzen Threadripper Pro 3955WX with 16 cores and 32 threads and AMD Ryzen™ Threadripper™ PRO 5975WX @ 3.6 – 4.5GHz trên tất cả các máy chủ RTX4090 hiện tại của chúng tôi. Đây là một sự kết hợp mạnh mẽ có thể được tận dụng để mang lại hiệu suất kết xuất tốt hơn.
2. Video card (GPU)
Để sử dụng Octane và Blender, bạn sẽ cần một GPU có CUDA-Cores, nghĩa là bạn sẽ cần một GPU NVIDIA. Không giống như hầu hết các ứng dụng sử dụng GPU, OctaneRender thực sự mở rộng quy mô gần như hoàn hảo với nhiều card. Nói cách khác, nếu bạn tận dụng khả năng sử dụng nhiều GPU của Octane và Blender, kết xuất của bạn sẽ hoàn thành nhanh gấp đôi so với khi chỉ sử dụng một GPU. Dòng card GeForce sẽ phù hợp hơn với người dùng Octane và Blender.
Image Source: Techgage
- GeForce RTX 4090 32 GB: Hiện tại, nó là card đồ họa mạnh nhất của NVIDIA. RTX 4090 nhanh hơn từ 2 đến 4 lần so với RTX 3090 và có nhiều VRAM hơn. Đây là sự lựa chọn tốt nhất cho những cảnh quá phức tạp của bạn và tất cả các dự án với Octane Renderer cũng như trong Blender.
- GeForce RTX 3090 24GB: Đây cũng là một trong những lựa chọn tốt nhất cho người dùng Octane nếu bạn có ngân sách eo hẹp. RTX 3090 mang lại hiệu suất tốt nhất trong Octane Whistle và có 24GB RAM đáng kinh ngạc.
Image Source: Techgage
Như chúng ta có thể thấy với RTX 4090 24GB, nó nhanh hơn 90% so với RTX 3090. Nó thậm chí còn nhanh hơn 83% so với RTX 3090 Ti đắt tiền. Đối với những người đang tìm kiếm GPU hiệu suất tốt nhất để kết xuất, thì RTX 4090 24GB là lựa chọn tốt nhất.
3. Bộ nhớ (RAM) & Lưu trữ (Ổ cứng)
Image Source: Storage Review
32 GB RAM là dung lượng chúng tôi khuyên dùng nếu bạn muốn sử dụng Octane trong Blender. Bản thân Blender cần rất nhiều RAM. Ngoài ra, các công cụ kết xuất như Octane thường không tự chạy hoàn toàn, vì vậy bạn cần càng nhiều RAM càng tốt.
Tăng tốc Octane Renderer cho Blender với iRender Farm
iRender cung cấp dịch vụ kết xuất đám mây dưới dạng IaaS (Cơ sở hạ tầng dưới dạng dịch vụ). iRender hỗ trợ tất cả các phần mềm trên thị trường nên bạn có thể dễ dàng kết xuất với Octane trong Blender với iRender.
Môi trường làm việc linh hoạt
iRender sẽ cung cấp cho bạn một máy tính hiệu suất cao, đó là một máy tính trống (máy tính Windows 10 hoặc Windows 11). Bạn sẽ cần cài đặt phần mềm bạn muốn sử dụng trên máy chủ và bắt đầu kết xuất. Nếu bạn muốn có nhiều môi trường để có thể tăng tốc thời gian kết xuất cho dự án của mình, thì bạn chỉ cần thiết lập môi trường đó một lần. Tất cả dữ liệu và phần mềm/ứng dụng đã cài đặt sẽ được lưu trữ sau mỗi lần sử dụng. Và với iRender, bạn có thể sử dụng nhiều máy cùng lúc bằng cách sử dụng chức năng “Clone”. iRender cũng có nhiều tùy chọn để bạn chuyển đổi giữa các máy chủ mà không cần cài đặt lại bất cứ thứ gì, đảm bảo tối ưu chi phí cho từng dự án.
Gói kết xuất mạnh mẽ
iRender Farm cũng cung cấp rất nhiều gói với CPU & GPU mạnh mẽ từ 1/2/4/6/8 x RTX 3090 và RTX 4090s. Bạn có thể chọn bất kỳ loại máy chủ nào phù hợp với nhu cầu của mình. Bên cạnh đó, iRender cung cấp bộ xử lý mạnh mẽ AMD Ryzen Threadripper Pro 3955WX @ 3.90GHz, AMD Ryzen™ Threadripper™ PRO 5975WX @ 3.6 – 4.5GHz và bộ nhớ SSD 512 GB – 2 TB giúp tải các cảnh Octane nhanh chóng.
iRender khuyên bạn nên bắt đầu với các máy chủ thấp hơn trước để thử trang trại kết xuất, sau đó bạn có thể nâng cấp máy chủ theo ý muốn mà không cần phải cài đặt bất cứ thứ gì.
Hãy khám phá các video của chúng tôi về kết xuất Octane trên server 4090:
Cung cấp giấy phép Octane cho khách hàng Prime
Đối với những khách hàng đã nạp tiền tích lũy hơn $1500, iRender sẽ cung cấp giấy phép Octane để sử dụng trên máy chủ của iRender.
Tóm lại, với giải pháp mạnh mẽ của chúng tôi cho kết xuất Octane và Blender, iRender hy vọng bạn có thể tìm ra sự lựa chọn tốt nhất. Nếu bạn có bất kỳ câu hỏi nào, vui lòng liên hệ với chúng tôi qua Whatsapp: +(84) 916017116, Skype: Lina iRender hoặc email: [email protected].
TẠO TÀI KHOẢN ngay bây giờ và trải nghiệm tốc độ kết xuất cực đỉnh!
Happy Rendering!
Reference source: Puget System, CG Directors, Storage Review, Techgage, Otoy









