Tối ưu hóa quy trình làm việc với 7 thủ thuật trong Blender
Như bạn đã biết, Blender là một công cụ toàn diện, đa năng, và có rất nhiều những công cụ và chức năng tuyệt vời mà các nghệ sĩ chưa thể nào khám phá hết. Trong bài viết hôm nay, hãy cùng tìm hiểu các mẹo và thủ thuật trong Blender hay nhất để cải thiện quy trình làm việc của bạn khi làm việc của bạn nhé!
1. Chọn tất cả các đối tượng trong một bộ sưu tập
Hãy cùng iRender khám phá thủ thuật trong Blender đầu tiên vô cùng hữu ích cho bạn.
Thông thường, bạn cần chọn tất cả các đối tượng bên trong bộ sưu tập Blender và một cách để làm như vậy là di chuyển con trỏ của bạn đến Outliner, nhấp chuột phải vào một bộ sưu tập và chọn Select Objects.
Nhưng có một cách khác, dễ dàng hơn. Chỉ cần chọn một đối tượng trong bộ sưu tập, sau đó nhấn Shift + G để Select Grouped và chọn Collection. Bây giờ, tất cả các đối tượng trong cùng một bộ sưu tập sẽ được chọn.
2. Sử dụng Scale Cage để mở rộng quy mô linh hoạt
Việc scale một hoặc nhiều đối tượng có thể là một vấn đề khó khăn, đặc biệt là khi các đối tượng có điểm gốc / điểm trục không khớp với trung tâm chia tỷ lệ mong muốn của bạn. Kể từ Blender 2.8, có một công cụ bị ẩn và dễ bị lãng quên: công cụ Scale Cage. Đây là cách sử dụng nó:
Trước tiên, hãy chọn một hoặc nhiều đối tượng mà bạn muốn scale. Trong Thanh công cụ Toolbar, nhấn và giữ nút Scale tool button để triển khai. Chọn tùy chọn thứ hai: QScale Cage. Nhấp và kéo bất kỳ điểm nào trong số các điểm Scale Cage để bắt đầu điều chỉnh tỷ lệ các đối tượng từ điểm đó sang điểm đối diện.
Công cụ này hoạt động trên nhiều đối tượng trong Chế độ Object Mode cũng như các lựa chọn Edit Mode selections. Đừng quên nhấn Control + A và chọn Scale after scaling in Object Mode, nếu không tỷ lệ sẽ không đồng nhất, có thể gây ra kết quả không mong muốn, chẳng hạn như khi bạn bắt đầu Sculpt trong Chế độ Sculpt Mode.
3. Sử dụng edge creasing để kiểm soát tốt việc chia nhỏ đa giác
Chia nhỏ đa giác là một phương pháp mô hình hóa mạnh mẽ. Để đạt được các tính năng sắc nét hơn, bạn cần thêm các edge loops hỗ trợ. Điều này có thể nhanh chóng làm phức tạp khả năng chỉnh sửa lưới của bạn. Để khắc phục điều này, bạn có thể sử dụng edge creasing. Crease value có thể được gán cho bất kỳ cạnh lưới nào trong Blender. Khi bạn chia nhỏ lưới của mình bằng công cụ Subdivision Surface modifier, giá trị Crease value của một hoặc nhiều cạnh sẽ phản ánh trong hình dạng được chia nhỏ: Crease value càng cao, cạnh sẽ càng sắc nét trong kết quả được chia nhỏ. Giá trị 1 sẽ gây ra một nếp gấp hoàn toàn sắc nét – nhưng thông thường, bạn sẽ muốn tránh điều đó, vì không có gì thực sự sắc nét hoàn toàn trong đời thực.
Bạn có thể gán Crease value cho các cạnh đã chọn thông qua giá trị Đường gấp trong Item tab của Sidebar panel, nhưng bạn cũng có thể nhấn Shift + E khi bạn đã chọn một cạnh và thay đổi tương tác giá trị nếp gấp hoặc nhập giá trị và bấm phím Enter. Đảm bảo rằng hộp kiểm ‘Use Creases’ checkbox được kích hoạt trong các tùy chọn Subdivision Surface modifier options. Cuối cùng nhưng không kém phần quan trọng, nếu bạn tăng Quality value, thì việc tính toán đường gấp khúc được chia nhỏ sẽ chính xác hơn một chút, nhưng sẽ làm quy trình làm việc chậm hơn.
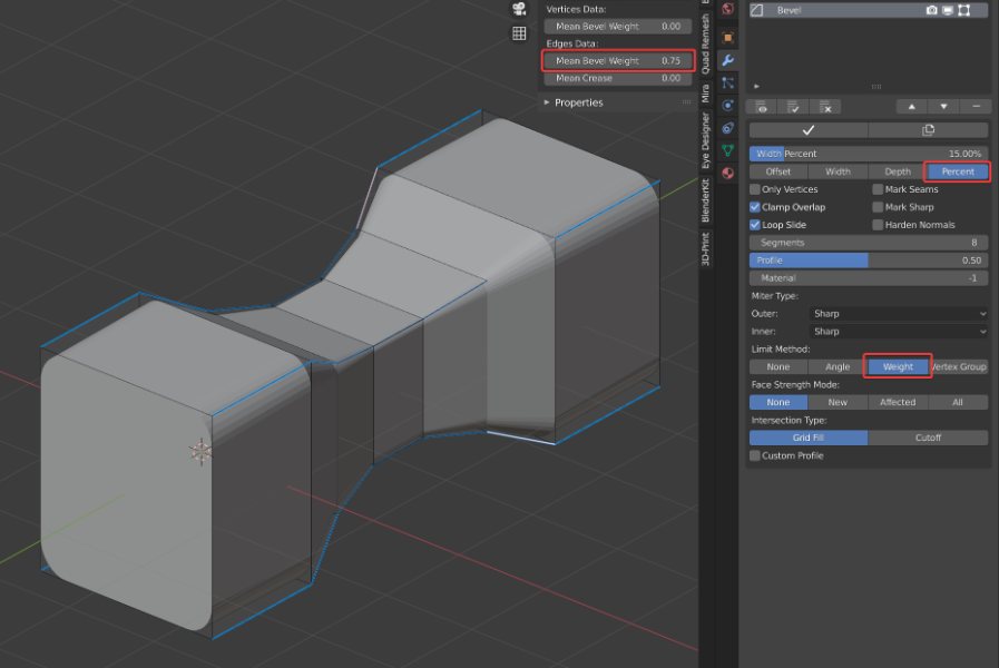
4. Sử dụng Bevel Weights cho các góc xiên có bán kính khác nhau
Khi tạo các mô hình có bề mặt cứng, phi hữu cơ như các thiết bị công nghiệp, các góc vát tròn, đẹp là điều cần thiết. Blender’s Bevel modifier là một công cụ mạnh mẽ để đạt được điều này và nếu bạn sử dụng Bevel Weights, bạn có thể kiểm soát tốt các cạnh vát của mình. Bạn có thể gán trọng lượng cho một hoặc nhiều cạnh đã chọn thông qua giá trị ‘Mean Bevel Weight’ trong Item panel của Sidebar. Các giá trị nằm trong khoảng từ 0 (không có trọng lượng góc xiên) đến 1 (trọng lượng góc xiên đầy đủ). Để xem kết quả về độ vát với ảnh hưởng của Trọng lượng góc xiên, hãy làm theo các bước sau: Đầu tiên,thêm một công cụ sửa đổi Bevel vào lưới của bạn. Chuyển giá trị độ rộng của công cụ sửa đổi Bevel thành Phần trăm. Chuyển Phương pháp giới hạn của công cụ sửa đổi Bevel thành Trọng lượng.
Bây giờ, hãy tăng giá trị ‘Width Percent’ để xác định mức độ nổi bật của các góc xiên khác nhau. Nếu bạn muốn các đường vát tròn thay vì vát phẳng, hãy tăng Segments value.
Ngoài ra, bạn có thể thay đổi loại Bevel modifier’s Outer và / hoặc Inner Miter của công cụ sửa đổi Bevel để cải thiện kết quả nếu cần. Ngoài ra, bạn có thể thêm các vòng cạnh để có thể nhập nhiều giá trị Bevel Weight cho các cạnh để chuyển đổi dần độ rộng của góc xiên.
5. Thay đổi hướng xem thành lựa chọn khuôn mặt
Đôi khi, bạn muốn chế độ xem 3D của Blender song song với một khuôn mặt để hoạt động theo hướng cục bộ của khuôn mặt. Điều này thực sự khá dễ dàng: Chọn một khuôn mặt, sau đó nhấn Shift + một phím xem hạt nhân. Ví dụ: nhấn Shift + 7 để định hướng chế độ xem lên phía trên cùng của khuôn mặt (chủ yếu bạn sẽ sử dụng điều này) hoặc nhấn Control + Shift + 7 để căn chỉnh chế độ xem ở phía dưới (mặt sau) của khuôn mặt.
Nếu bạn nhấn Shift + 3, chế độ xem sẽ định hướng sang phía bên phải của khuôn mặt đã chọn, trong khi Control + Shift + 3 sẽ định hướng sang phía bên trái của khuôn mặt. Và như thế. Bây giờ nếu bạn nhấn phím dấu phẩy (‘,’) cho menu Định hướng chế độ xem và chuyển sang ‘Chế độ xem’, mặt phẳng chế độ xem của bạn sẽ nhận được hướng của khuôn mặt mà bạn đã căn chỉnh chế độ xem, vì vậy việc di chuyển, xoay và chia tỷ lệ sẽ được thực hiện theo hướng đó.
6. Thêm đối tượng vào face orientation
Nếu bạn nhấn Shift + S và căn giữa con trỏ vào khuôn mặt đã chọn và sử dụng Shift + A để thêm một đối tượng mới, bạn có thể thay đổi cài đặt của đối tượng mới (nhấn phím F9 để tạo cửa sổ bật lên cài đặt) trong hướng xem, vì vậy nó cũng được căn chỉnh với khuôn mặt. Bạn có thể làm điều này cả trong Edit Mode hoặc Object Mode.
7. Cuộn chế độ xem 3D
Thêm vào các mẹo căn chỉnh khung nhìn trước đó, bạn có thể nhấn Shift + numpad 6 hoặc Shift + numap 4 để cuộn chế độ xem 3D hiện tại theo chiều kim đồng hồ hoặc ngược chiều kim đồng hồ. Điều này hữu ích nếu việc căn chỉnh chế độ xem với một khuôn mặt không có cách xoay bạn muốn.
Trong ví dụ sau, khung nhìn đã được cuộn để thay đổi góc của hình khối mới trên cùng một mặt được chọn như trước đó. Để cập nhật hướng của khối lập phương sau khi cuộn, hãy chọn View’ từ Align roll-out một lần nữa.
Mức tăng góc cuộn của chế độ xem mặc định là 15 độ, nhưng bạn có thể dễ dàng thay đổi điều này thông qua Preferences ➔ Navigation ➔ Orbit & Pan ➔ Rotation Angle.
iRender - Cloud Renderfarm mạnh mẽ cho Blender
Hy vọng rằng 7 thủ thuật trong Blender trên có thể giúp tiết kiệm nhiều thời gian quý báu của bạn và bạn có được khoảng thời gian vui vẻ hơn để làm việc với dự án Blender của mình. Mời bạn xem thêm những nội dung hữu ích về Blender khác tại đây!
Và trong trường hợp bạn đang tìm kiếm một Dịch vụ kết xuất đám mây mạnh mẽ, thì bạn đang ở đúng nơi rồ!. iRender là nhà cung cấp dịch vụ điện toán đám mây trong việc tối ưu hóa cho các tác vụ kết xuất, CGI, VFX với hơn 10.000 khách hàng và được đánh giá cao trong nhiều bảng xếp hạng toàn cầu (ví dụ: CGDirector, Lumion Official, Radarrender, InspirationTuts CAD, All3DP). Đây là trang trại kết xuất duy nhất mà người dùng có thể cài đặt bất kỳ phần mềm và plugin nào phục vụ dự án của họ, kiểm soát toàn bộ máy và sử dụng nó như máy tính cục bộ của họ và thường được khuyến nghị cho kết xuất với Blender.
Hãy trở thành thành viên của cộng đồng iRender ngay hôm nay để không lãng phí hàng giờ kết xuất vô nghĩa và nhận thử nghiệm miễn phí dịch vụ của chúng tôi. Luôn đi đầu trong công nghệ đồ họa tiên tiến,việc kết xuất là của chúng tôi, sáng tạo là của bạn!
iRender – Happy Rendering!
Nguồn tham khảo: cgcookie.com









