Blender 2.8: Hợp nhất các đối tượng
Đôi khi, việc mô hình hóa một số đối tượng và sau đó hợp nhất chúng lại với nhau sẽ dễ dàng hơn nếu bạn biết cách sử dụng. Hôm nay, hãy cùng iRender tìm hiểu về cách thêm, bớt và nối các đối tượng trong Blender 2.8.
1. Joining (kết nối)
Mặc dù là một trong những công cụ được sử dụng phổ biến nhất nhưng không phải lúc nào Joining (kết nối các đối tượng) cũng hoạt động theo cách mà nhiều người mong đợi.
Việc kếp hợp các đối tượng không kết nối chúng với nhau về mặt hình học. Nó chỉ đơn giản là “đánh dấu” chúng là một đối tượng. Điều này có nghĩa là chúng di chuyển, xoay, chia tỷ lệ và hoạt ảnh giống như một đối tượng trong khi vẫn không được gắn vào nhau hoàn toàn. Nếu bạn in 3D một đối tượng “đã tham gia” trong Blender, nó sẽ không in dưới dạng một đối tượng. Đúng hơn, kết quả sẽ là nhiều đối tượng.
Điều đó nói rằng, phép Kết nối vẫn cực kỳ hữu ích khi làm việc với khung cảnh hoặc nhân vật phức tạp hoặc khi làm việc với bản in cần được lắp ráp. Bạn có thể nối các mảnh ở trạng thái lắp ráp của chúng và sau đó in chúng riêng lẻ.
Trước khi kết nối các đối tượng, có một số điều bạn nên hiểu:
- Đối tượng chính: Một đối tượng sẽ là đối tượng chính của tất cả các đối tượng khác đang tham gia. Bạn phải chọn đối tượng mà bạn cho là nổi bật nhất và đặt nó làm trọng tâm.
- Các phần riêng biệt: Bạn phải nhớ rằng ngay cả khi các đối tượng chạm vào nhau khi bạn nối chúng, chúng vẫn không được kết nối với nhau; chúng chỉ giao nhau. Kết nối chỉ đơn giản là làm cho chúng hoạt động như một đối tượng. Vì lý do này, bạn không nên in khi có các đối tượng giao nhau hoặc đối nghịch nhau trong mô hình.
Dưới đây là cách để kết nối 2 đối tượng:
- Click chuột trái để chọn đối tượng đầu tiên, đối tượng mà bạn không muốn trở thành đối tượng chính. Sau đó hãy giữ phím Shift và click chuột trái vào các đối tượng khác mà bạn muốn tham gia. Đối tượng cuối cùng bạn chọn là đối tượng chính.
- Sau khi chọn xong, bạn có thể nhấp chuột phải vào nút “Join” trong hộp công cụ (như được hiển thị trong hình ảnh) hoặc bạn có thể chỉ cần nhấn Ctrl + J. Bây giờ, các đối tượng sẽ di chuyển, hoạt động và nhìn như một thể thống nhất vậy.
Nếu bạn không thể nhìn thấy hộp công cụ trong trình chỉnh sửa 3D, hãy di chuột qua trình chỉnh sửa và nhấn T. Ngoài ra, bạn có thể nhấp chuột trái vào dấu ‘>’ nhỏ ở trên cùng bên trái để hộp công cụ bật lên. Hộp công cụ sẽ xuất hiện và có thể kéo thêm nếu muốn. Để ẩn hộp công cụ, bạn có thể nhấn T khi nó hiển thị hoặc kéo cạnh phải của hộp công cụ sang trái cho đến khi nó biến mất.
Đây là một công cụ rất tiện dụng, nhưng nếu chúng ta thực sự cần kết hợp hai đối tượng với nhau thì sao? Mặc dù yêu cầu nhiều bước hơn, nhưng nó vẫn khá đơn giản. Hãy đến với phần tiếp theo.
2. Adding (Thêm)
Nếu bạn cần gắn hai đối tượng lại với nhau, việc nối chúng rõ ràng sẽ không hiệu quả. Tuy nhiên, chúng ta vẫn có thể làm được điều đó.
Một lần nữa, bạn sẽ cần chọn một đối tượng nổi bật. Ngoài ra, phương pháp này chỉ hoạt động với hai đối tượng, vì vậy nếu bạn có nhiều hơn hai, chỉ cần lặp lại quy trình cho mỗi đối tượng bổ sung.
Dưới đây là cách thêm một đối tượng vào một đối tượng khác:
- Chọn đối tượng nổi bật của bạn bằng cách nhấp chuột trái. Trong ví dụ dưới đây, chúng ta đang sử dụng hình khối dưới làm đối tượng nổi bật. Đảm bảo rằng đó là đối tượng duy nhất được chọn. Sau đó, tìm trình chỉnh sửa thuộc tính. Trong chế độ xem mặc định (và trong ví dụ này), nó nằm ở phía bên phải của màn hình dưới đường viền. Chọn tab bổ trợ, tab có hình chiếc cờ lê trên đó.
- Nhấp vào nút “Add Modifier” (Thêm công cụ sửa đổi) để hiển thị danh sách các công cụ sửa đổi có sẵn. Bạn có thể chọn một công cụ sửa đổi bằng cách nhấp chuột trái, cuộn và nhấp chuột giữa hoặc bằng các mũi tên trên bàn phím và Enter. Trong trường hợp này, hãy chọn công cụ sửa đổi Boolean. Sau khi được thêm, tên của công cụ sửa đổi có thể được đánh dấu màu đỏ. Đừng lo lắng, điều này sẽ sớm biến mất.
- Để tiếp tục, bạn phải biết tên của đối tượng khác mà bạn đang cố gắng đính kèm. Trong ví dụ này, đối tượng mà chúng ta đang muốn gắn vào khối đã chọn được đặt tên là “cube_top”. Nhìn vào phía bên phải của công cụ sửa đổi, bạn sẽ thấy một nút trống bên dưới phần được đánh dấu Object. Nhấp vào vùng trống và danh sách các đối tượng sẽ xuất hiện. Chọn đối tượng bạn đang cố gắng đính kèm.
- Điều gì đó đáng lẽ đã xảy ra, nhưng không phải theo cách chúng ta muốn. Để khắc phục điều này, hãy tìm phần Operation trong công cụ sửa đổi và nhấp vào nút thả xuống ngay bên dưới phần đó. Từ danh sách, chọn Union. Cả hai đối tượng bây giờ đã có thể được gắn vào!
Khi bạn đã sẵn sàng, hãy cuộn xuống phần Applying Modifiers để kết thúc quá trình, giảm nó xuống thành một đối tượng.
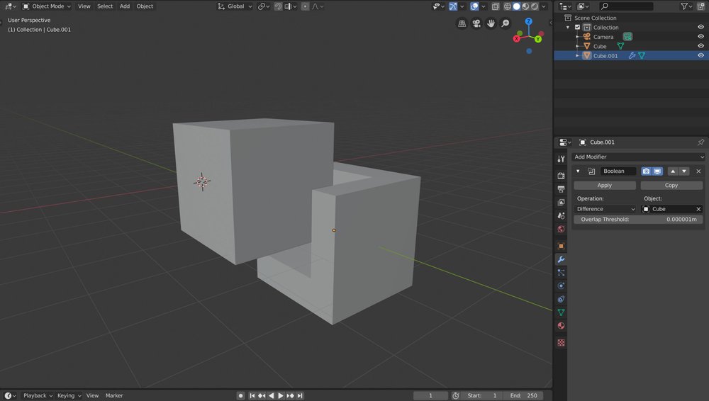
3. Subtracting (Cắt bỏ)
Đôi khi, bạn sẽ thấy cần phải cắt một phần của một đối tượng để sử dụng một vật khác. Điều này rất hữu ích trong trường hợp bạn muốn khắc văn bản hoặc hình dạng vào một vật thể. Điều này có thể dễ dàng được thực hiện bằng cách sử dụng công cụ sửa đổi boolean.
Dưới đây là cách cắt bỏ một đối tượng khỏi đối tượng khác:
- Làm theo hai bước đầu tiên của phương pháp trước. Hãy nhớ rằng đối tượng bạn chọn trước tiên phải là đối tượng bạn đang cắt. (Phần này không được hiển thị trong hình ảnh).
- Sau khi bạn đã thêm công cụ sửa đổi của mình, hãy tìm nút ngay bên dưới Operation. Click vào nó và từ danh sách, hãy chọn Difference.
- Tiếp theo, click vào hộp trống bên dưới Object, ở phía bên phải của công cụ sửa đổi. Từ danh sách mới xuất hiện, hãy chọn đối tượng mà bạn muốn cắt đối tượng đã chọn. Trong ví dụ này, chúng tôi muốn cắt hình lập phương dưới cùng với hình lập phương trên cùng.
- Lưu ý rằng bạn sẽ chưa thấy kết quả của việc cắt này.
Khi bạn đã sẵn sàng, hãy chuyển sang phần tiếp theo để kết thúc quá trình.
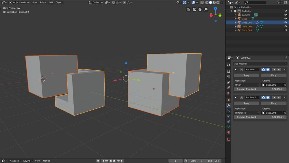
4. Applying Modifiers (Áp dụng công cụ sửa đổi)
- Bạn có thể nhận thấy rằng đối tượng của bạn trông chưa được như bạn muốn. Đó là bởi vì chúng ta vẫn chưa hoàn thành! Để xem kết quả, bạn cần áp dụng công cụ sửa đổi.
+ Hãy nhớ rằng nếu bạn thực hiện việt cắt bỏ, bạn có thể muốn xóa đối tượng cần loại trừ bằng cách chọn nó và nhấn Ctrl + X. Nếu không, có thể bạn sẽ không thấy được kết quả.
+ Nếu bạn không thể chọn đối tượng thứ hai mà không chọn đối tượng đầu tiên, hãy sử dụng trình phác thảo. Đường viền thường nằm ở góc trên cùng bên phải của màn hình trong chế độ xem mặc định. Click vào tên của đối tượng thứ hai và sau đó di chuyển con trỏ của bạn vào trình chỉnh sửa 3D.
- Với đối tượng thứ hai được chọn, nhấn Delete.
Cho dù bạn chọn sử dụng công cụ sửa đổi hay lệnh nối, giờ đây bạn biết cách hợp nhất các đối tượng với nhau theo ba cách khác nhau, giúp bạn có thể làm được nhiều việc hơn với các mô hình của mình!
Nguồn: Lược dịch internet




